注册微信公众号的准备资料
1.提供一个未注册过的邮箱
2.注册微信公众平台需要准备的资料(查看详情)

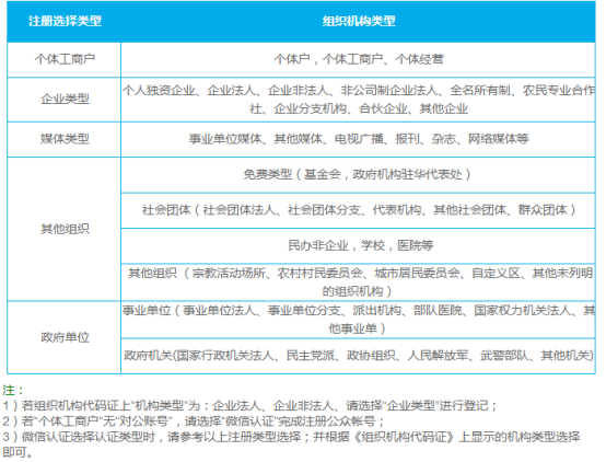
3.如何选择信息登记主体类型

注:
1)若组织机构代码证上“机构类型”为:企业法人、企业非法人、请选择“企业类型”进行登记;
2)若“个体工商户”无“对公账号”,请选择“微信认证”完成注册公众帐号;
3)微信认证选择认证类型时,请参考以上注册类型选择;并根据《组织机构代码证》上显示的机构类型选择即可。
注册微信公众号的准备资料
1.提供一个未注册过的邮箱
2.注册微信公众平台需要准备的资料(查看详情)

3.如何选择信息登记主体类型

注:
1)若组织机构代码证上“机构类型”为:企业法人、企业非法人、请选择“企业类型”进行登记;
2)若“个体工商户”无“对公账号”,请选择“微信认证”完成注册公众帐号;
3)微信认证选择认证类型时,请参考以上注册类型选择;并根据《组织机构代码证》上显示的机构类型选择即可。
易学云智能网校隶属于陕西易学云科技有限公司,主要服务于中小型教育培训企业,使教育培训企业5-10分钟拥有自己的网校。帮您打破所有技术壁垒, 最大限度地降低了建立网校的技术和资金门槛。并且拥有独立版权logo、域名、客服、在线考试、视频录播、直播、面授预定系统、微信版网校、公众号管理平台、oa办公系统及APP(管理者用)、苹果/安卓版APP(学生用)、试题视频资源库、产品按需付费、成本可控,让您最小成本搭建自己独立域名的网校平台,并且可以通过教学资源后台交易系统和全国教育同行进行“0”距离接触,共享销售,互惠互利。
陕ICP备14009332号029-68881312 公司地址:陕西西安高新区逸翠园I都会3号楼9层
共有条评论 网友评论